Benvenuto sul sito del Tribunale di Sorveglianza di Perugia

Tribunale di Sorveglianza di Perugia - Ministero della Giustizia

Tribunale di Sorveglianza di Perugia
Ti trovi in:

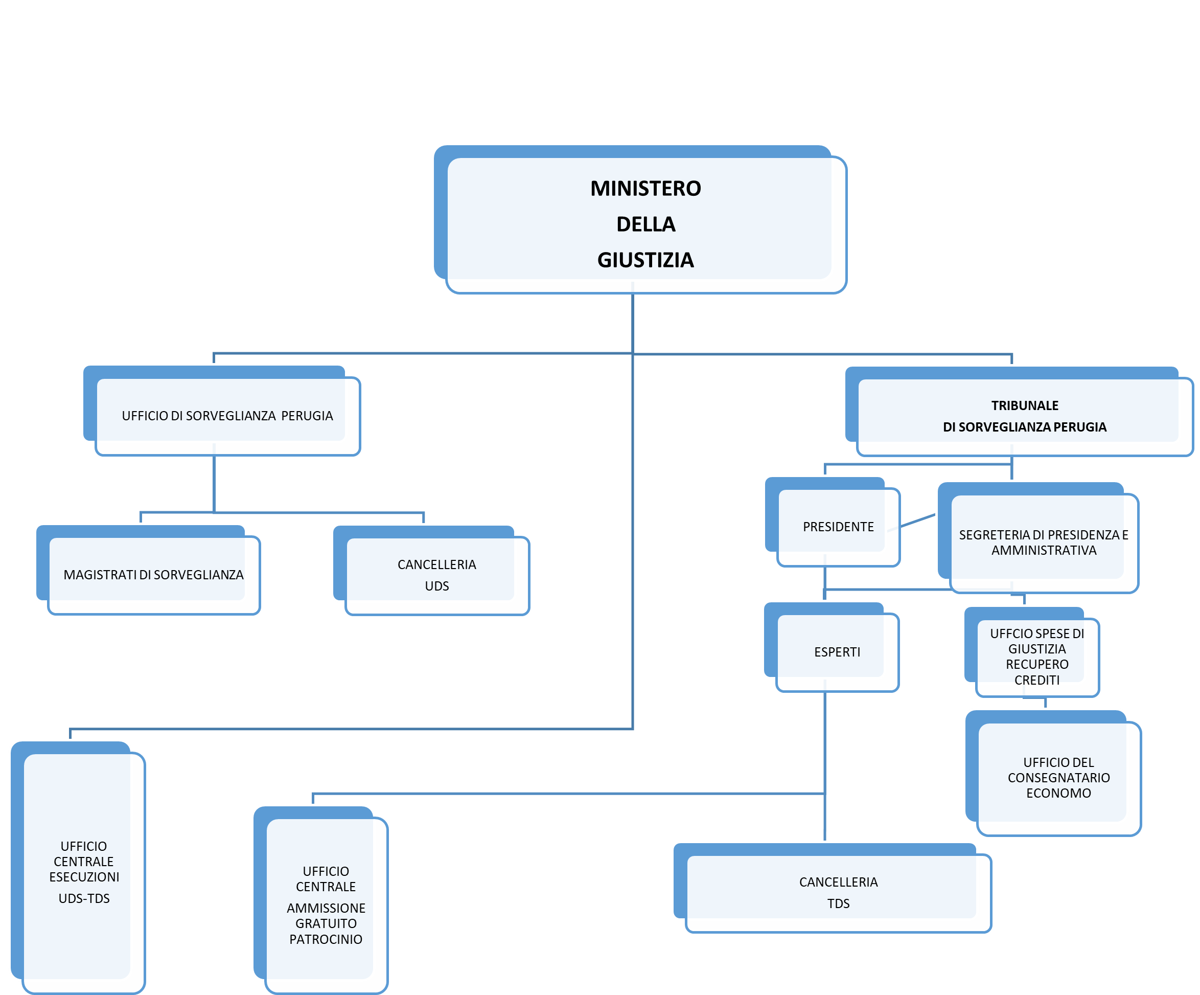
Organigramma

Organigramma.png
Torna a inizio pagina Collapse